大脑「隐形地图」找到了!哈佛重磅破解运动、认知与衰老密码
栏目:技术    日期:2026-03-26    来源:admin

我们的大脑里,藏着一个不到 4 立方厘米的「核心枢纽」—— 纹状体。

它是基底神经节的总入口,掌管着我们的一举一动、一念一想:从走路、吃饭的基础运动,到学习、决策的高级认知,再到情绪、奖赏的情感调控,都离不开它的正常运转。同时,它也是帕金森病、亨廷顿病、药物成瘾、抑郁症等疾病的核心受累脑区,更是大脑衰老中最先出现功能衰退的区域之一。

但百年来,神经科学家始终被一个谜题困住:纹状体明明在功能上泾渭分明,在显微镜下,却没有任何肉眼可见的解剖学边界。它看起来就是一片灰质,没有沟回,没有颜色变化。看起来均匀一致的脑组织,为什么能精准分化出边缘、联合、感觉运动等完全不同的功能区?衰老带来的损伤,又为什么总精准地出现在纹状体的特定位置?

2026年3月来自哈佛 - 麻省理工博德研究所的顶尖团队发布了一项里程碑式研究,终于揭开了这个困扰学界百年的谜题,首次绘制出了人类纹状体跨细胞类型、全生命周期的中尺度分子空间图谱,找到了大脑里那张看不见的「功能分区地图」。


PART 01

百年谜题的破局:从技术创新开始

想要看清纹状体的「隐形边界」,最大的难题,就是如何同时实现「厘米级大组织覆盖」和「单细胞级分辨率」。

传统空间转录组要么范围太小,要么分辨率不够;普通单细胞测序又会丢失空间位置,根本无法还原原位结构。

这一次,研究团队用上了自主研发的Slide-tags 单细胞空间转录组技术,在组织解离前给每一个细胞核打上空间条形码,既覆盖完整纹状体,又精准捕捉单个细胞的转录组与原始位置。

最终,研究团队完成19 名捐献者、110.3 万个细胞核的空间转录组分析,还整合 131 人队列,完成全生命周期衰老轨迹研究。

图片

Fig1.Slide-tags profiling reveals the compartmental micro-scale structure of the human

striatum.


而这项重磅研究能成功落地,最关键的「地基」,其实是实验中最基础也最核心的一步:高质量、高完整性的细胞核分离。

单细胞测序与空间测序的成败,往往取决于细胞核提取的质量。一旦细胞核破碎、RNA 降解,后续的转录组测序就会出现严重的背景噪音,空间条形码的标记也会彻底失真;尤其是这种超大规模、多供体的脑组织空间测序,对细胞核分离的稳定性、回收率、完整性,都有着近乎苛刻的要求。

在这项研究的 Slide-tags 实验流程中,研究团队全程选用了Invent 公司的 Minute TMSingle Nucleus Isolation Kit for Neuronal Tissues/Cells(货号 BN-020),作为脑组织细胞核分离的核心工具。

Buffer A 与 Buffer B 提供温和高效的分离方案,快速裂解细胞膜、完整保留细胞核与 RNA,高效去除髓鞘等杂质,从 20μm 厚脑组织切片中稳定回收高活性、高纯度完整细胞核,为空间条形码标记、10x 建库、高通量测序筑牢最坚实基础。

图片

Fig2.Invent BN-020分离效果展示


PART 02

4 个重磅发现


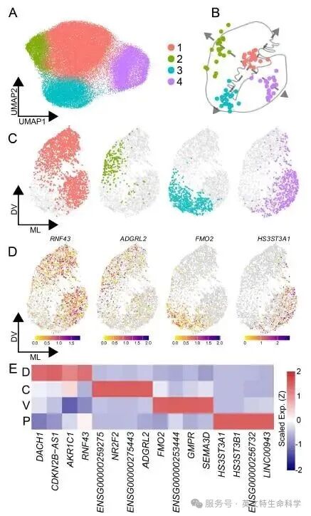
重磅发现 1:人类纹状体,藏着 6 个隐形分子分区

研究以纹状体 D1 型中等棘突神经元(MSN)为核心,通过无监督聚类,首次发现人类纹状体可精准划分为 6 个分子定义的空间分区(Zone 1-6)。


图片
Fig3
Molecular mesoscale divisions of D1 Matrix neurons across the human striatum
图片

这张「分子地图」完全打破传统解剖认知:

  • 它不按尾状核、壳核、伏隔核划分
  • Zone 1 跨越背外侧尾状核与壳核,共享同一套分子特征
  • Zone 4 精准对应伏隔核,是全纹状体最独特区域

更关键的是:这 6 个分区不只属于神经元

D2 神经元、纹状小体神经元,甚至星形胶质细胞,都遵循完全一致的空间架构。纹状体分区是神经元 + 胶质细胞协同形成、全细胞类型保守的空间结构,且在灵长类中高度保守。

图片

Fig4.Molecular zones of the human striatum extend to astrocytes


重磅发现 2:每个分区,都是一个功能特区

这 6 个分区,不只是分子特征不同,更是功能完全独立的「神经特区」。

  • 背侧 Zone 1:高表达突触可塑性基因,TGF-β/Wnt/ephrin 信号活跃,主导感觉运动与突触动态重塑
  • 腹侧 Zone 4:高表达蛋白分子伴侣,SHH/SMO/semaphorin 信号活跃,主导情感奖赏、蛋白稳态与神经保护

这些信号通路,正是胚胎时期大脑背腹轴发育的核心形态发生因子。也就是说:我们成年大脑的纹状体,依然保留着胚胎发育的「分子脚手架」,维持着每一区的功能特化。


重磅发现 3:衰老,就是把这张地图慢慢「模糊化」

临床一直发现:纹状体背侧是衰老与神经退行性疾病最先受累部位。这项研究终于给出答案。

  • 背侧分区(Zone1/2)衰老变化远大于腹侧,是大脑衰老易感区
  • 年纪越大,分区特征基因表达越趋同,边界越模糊
  • 分区特异性越强的基因,衰老中被压缩得越厉害


研究团队提出核心机制:

维持分区的胚胎发育信号梯度,在衰老中被逐渐侵蚀。当「分子脚手架」崩塌,区域功能特化丧失,运动与认知功能随之衰退。


重磅发现 4:全新神经元亚型,完善纹状体微尺度架构

除了中尺度的 6 个分区,研究团队还在微尺度上,发现了一种全新的 D1 型 MSN 亚型 ——D1 KCNJ6。

这种神经元和已知的 STRv NUDAP 亚型一起,形成了比传统纹状小体更紧密的空间簇,在伏隔核和腹外侧壳核中形成了独立的「功能岛」,且这些区域几乎没有中间神经元分布,形成了完全绝缘的神经环路,为我们理解奖赏、成瘾相关的神经机制,提供了全新的细胞靶点。


PART 03

这项研究,意味着什么?
  • 对基础神经科学:首次用分子给纹状体重新划区,建立可重复的定量神经解剖框架
  • 对临床疾病:找到帕金森、亨廷顿病、抑郁、成瘾的空间易感靶点
  • 对抗衰老:揭示大脑衰老的核心机制 ——空间去特化,为干预提供全新方向
  • 对细胞生物学:发现全新神经元亚型,完善纹状体微环路结构


而这一切突破的起点,是稳定可靠的实验工具。从博德研究所、哈佛医学院,到全球顶尖实验室,Invent Biotechnologies始终深耕细胞 / 细胞核分离、蛋白提取等样本前处理领域,用稳定、高效、便捷的产品,为前沿生命科学研究助力第一步。

人类对大脑的探索永无止境。期待未来更多里程碑发现,揭开大脑终极奥秘。Invent将始终以更优质的产品与方案,助力每一位科研人,奔赴下一场科学突破。

图片
扫码与我交流
参考文献:
Kraft AW, et al. A spatial molecular atlas of the human striatum reveals mesoscale architecture and dedifferentiation with aging. bioRxiv 2026.03.04.709715.



close
close